113年度國境警察 三等研究所全新開課!!

想考國境警察的同學們看過來~~~

高見公職將於113年度開設國境警察的課程囉

分別有三等、研究所的類組

有什麼相關資訊我們往下看~~

Q:國境警察的工作內容?

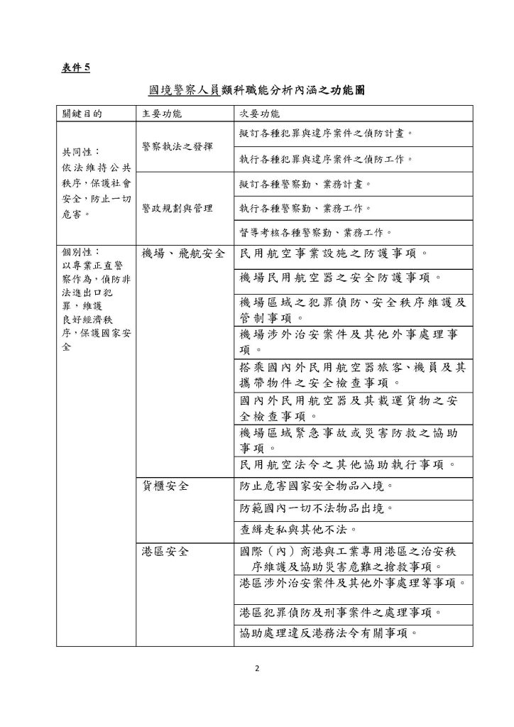
根據考選部所公布職能分析─職務內涵,有關國境警察的部分

 

由下圖來做介紹喔

國境警察人員類科 頁面 1
國境警察人員類科 頁面 2
國境警察人員類科 頁面 3
國境警察人員類科 頁面 4
國境警察人員類科 頁面 5
國境警察人員類科 頁面 6
國境警察人員類科 頁面 7

Q:國境警察的考科內容? 三等和研究所又各別考什麼呢?

以下為三等國境警察的考科介紹,除了大多數學員會有的共同科目之外,另要準備國境執法國土安全與國境安全管理移民情勢與政策分析喔!!

那下圖為國境警察碩士班的考科介紹,警大國境警察學研究所碩士班專業科目占總成績100%,其中國境安全與管理(含國境暨移民管理)占 40%國境執法占35%,專業英文占 25%

Q:那三等國境警察的近年來的錄取率及分數?

想了解更多課程及內容嗎?歡迎加我們的LINE官方帳號與我們聯繫喔!

警專高見FB.LINE.IG.YOUTUBE歡迎追蹤訂閱