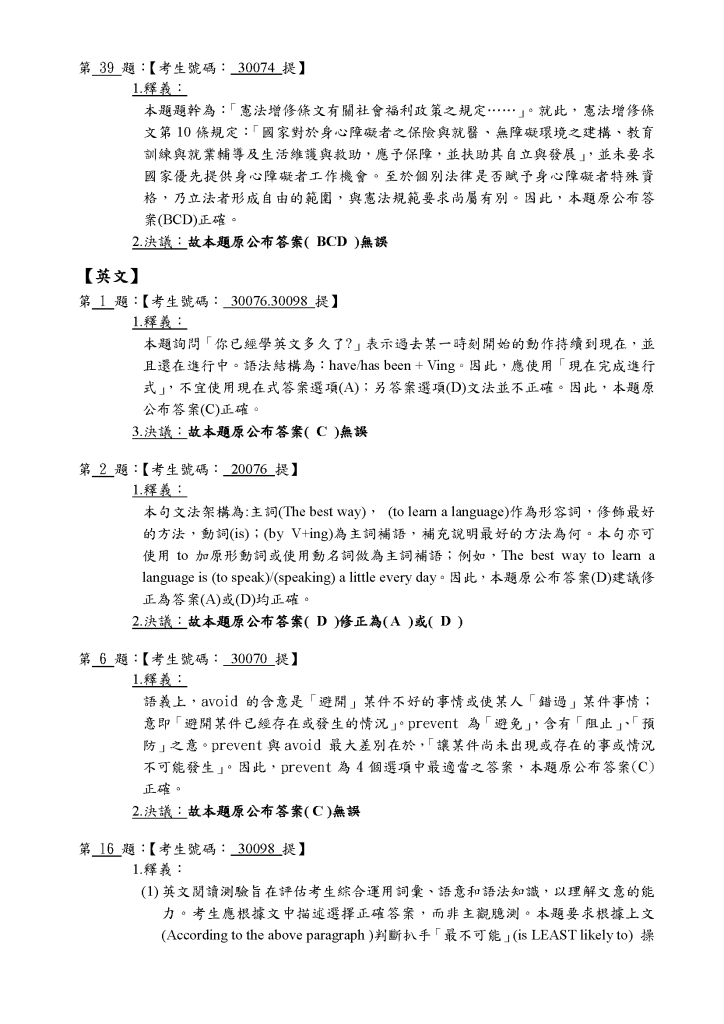
【考試資訊】112年度警大二技答案更正

112警大二技考試 試題與答案公告 1
【釋疑結果總說明】:
一、112 學年度學士班二年制技術系入學考試,考生對標準答案有疑義申請釋疑者計有 11
科(62 題),共 118 人次,統一將命題老師釋疑結果公告於本校網頁,請考生自行查看。
 
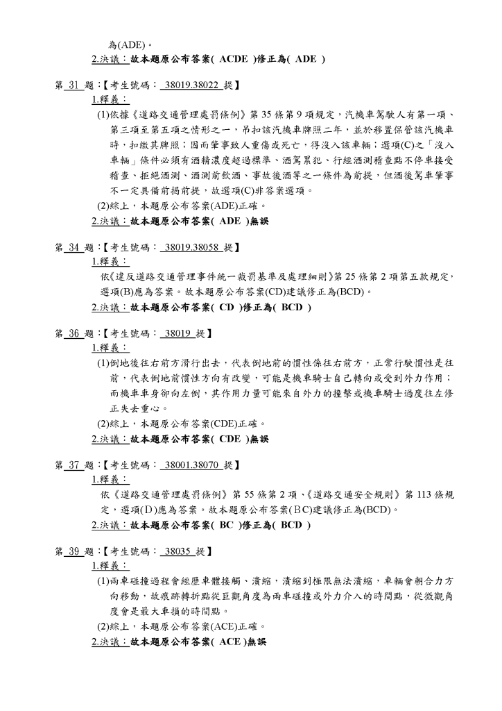
二、考生所提試題疑義,各科經命題老師與審題老師審慎討論結果,修正之科目、題號如下
(計 8 科,14 題),其餘各科答案均正確無誤。
pta 24099 8054788 93873 頁面 01
pta 24099 8054788 93873 頁面 02
pta 24099 8054788 93873 頁面 03
pta 24099 8054788 93873 頁面 04
pta 24099 8054788 93873 頁面 05
pta 24099 8054788 93873 頁面 06
pta 24099 8054788 93873 頁面 07
pta 24099 8054788 93873 頁面 08
pta 24099 8054788 93873 頁面 09
pta 24099 8054788 93873 頁面 10
pta 24099 8054788 93873 頁面 11
pta 24099 8054788 93873 頁面 12
pta 24099 8054788 93873 頁面 13
pta 24099 8054788 93873 頁面 14
pta 24099 8054788 93873 頁面 15
pta 24099 8054788 93873 頁面 16

警專高見FB.LINE.IG.YOUTUBE歡迎追蹤訂閱